CASE STUDY

Hèdi: Revolutionizing Wardrobe Management with Smart Technology

The first true smart wardrobe, a complete home system with smart hangers, a mobile app, and a central hub for organizing clothes. Full case study from idea to app store launch.

TIMELINE

SEPT 2019 – SEPT 2020

PLATFORM

App iOS

MY ROLE

Branding / Research / UI – UX Designer / Swift Developer

INTRODUCTION

Hèdi is a revolutionary smart wardrobe system designed to transform the traditional closet experience. It integrates smart hangers, a mobile application, and a central hub to offer a comprehensive home system for both physical and virtual wardrobe organization.

Hèdi streamlines outfit selection by tagging items with various parameters and suggesting personalized combinations based on user preferences and context. It learns from rejected outfits and promotes underused items, acting as a personal assistant to encourage more informed and creative clothing choices.

The project is built on three core principles:

  1. Adaptability: Hèdi learns about users’ tastes and habits, providing personalized suggestions to make them feel comfortable.
  2. Versatility: It functions in any environment without requiring closet reorganization, adapting to the user’s available space.
  3. Inclusivity: Hèdi is a gender-free service, accommodating diverse tastes and promoting freedom of expression beyond gender stereotypes.

BACKGROUND

Hèdi, the “magic wardrobe,” automates outfit selection, making mornings effortless by choosing clothes based on temperature, mood, errands, and personal taste. Unlike previous projects, Hèdi acts as a real assistant, suggesting and learning from accepted and rejected combinations.

Key features include:

  • Algorithm-driven suggestions: Based on various factors, Hèdi proposes outfits, learning from rejections to avoid unsuccessful combinations.
  • Visual cues: Selected outfits are displayed on a mobile device and indicated by illuminated hangers in the wardrobe.
  • Outfit calendar: Saves chosen outfits for future reference and helps identify underused items to create new combinations.
  • Two hanger generations: Initial hangers for hanging items, with Hanger 2.0 designed for folded clothes in drawers.

roadmap

market Analysis

The report presents the results of a market research conducted from November 24, 2019, to January 19, 2020, aimed at understanding the preferences of potential customers regarding product functionalities and user experience. The methodology involved the use of an online form through SurveyHero, accessible via link or QR Code. A total of 329 authentic responses were collected, with a target of 300. 

The research was conducted in Italy and includes 17 questions divided into three main areas: user data, stylistic habits, and wardrobe organization. Completion of the form required less than 5 minutes on average.

The demographic data showed that 88.65% of users do not live alone, supporting our decision to allow multiple simultaneous connections to the hub. Information on stylistic habits helped determine the parameters for the matching algorithm. Insights about the market potential confirmed that a product like hèdi could meet the audience’s needs and desires.

Feedback on functionalities highlighted which features are fundamental and which could be integrated later. Users’ views on competitors revealed common misunderstandings and frustrations, particularly with the garment registration process. Additionally, user experience feedback supported our decision to allow adding garments through a customizable catalog, emphasizing speed as a key value.

market research

The market analysis indicates that there is no existing product similar to hèdi, shifting our focus to potentially creating a new market. We segmented the market through macro- and micro-segmentation phases, focusing on the home furnishings category, particularly wardrobes, closets, and dressers.

Research using “Statista” revealed that in Italy, this segment generated €4.009 million in 2019, with an expected annual growth rate of 0.2% (CAGR 2019-2023). In 2019, per capita revenues were €66.21.

Income in millions

Average revenue per capita

The market for wardrobes, closets, and dressers in Italy is growing. We studied potential consumer behavior for applications with features similar to hèdi using the “Applyzer” tool, focusing on “Cladwell” and “Chicisimo.”
The analysis revealed significant download numbers for both apps in Italy, confirming that Italy will be the first country where we launch hèdi.

Following the launch in the Italian market, the product will be launched in Europe in the second half of 2021. The revenue in the Wardrobes, Closets, and Dressers segment in Europe in 2020 amounted to 27.235 million.

Conducting a global analysis, the most promising market is the USA, where the product will be launched in the first half of 2022.

In the micro-segmentation phase, we identified structural and behavioral variables to accurately profile the segment.

Structural variables:

  • Age: 20-35 years
  • Gender: Male and female
  • Occupation: Entrepreneurs, executives, officials, freelancers, employees, university students

Behavioral variables:

  • Usage occasions: Regular
  • Desired benefits: Speed, space, and cost savings
  • Attitude: Enthusiastic, positive

competitors

Analyzing competitors is crucial for developing a well-informed strategy. Since our project targets a new market, we researched startups and lesser-known brands to identify similar projects, technologies, and marketing strategies. We categorized our findings into “applications” and “IoT systems.”

We researched the Apple App Store using keywords “Closet” and “Outfit,” selecting a sample of 29 applications that allow users to input and mix and match their clothes.

Based on the analyzed apps, we have identified the following competitors:

Chicisimo

Pros

  • Initial test to understand user preferences.
  • Efficient search and item insertion mode.
  • Matching items with inspirational images.
  • Intuitive UX.

Cons

  • Unclear distinction between ‘outfit’ and ‘look’.
  • Addition of basic items through ‘infinite’ scroll.
  • Unable to save inspirational outfits

GetWardrobe

Pros

  • Device synchronization.
  • Virtual wardrobes for the rest of the family.
  • Shopping section.

Cons

  • UI and UX not intuitive.
  • Temperature not considered in outfit creation.

Cladwell

Pros

  • Outfit automation based on temperature.
  • Pleasant loading animations.
  • Recap of worn items in the profile section.
  • Ability to add outfit photos.
    Assistance messaging chat.

Cons

  • Adding items via scrolling.
  • Not very pleasing UI.

swot

To paint the clearest picture of the product possible, we conducted a S.W.O.T. analysis of our product. Solutions have been outlined for weaknesses and threats to immunize them.

SOLUTIONS TO WEAKNESSES:
  • hèdi, in its first version, will allow users to plan their outfit the evening before or on the same day. However, planning what to wear with a wider lead time may be important for various users. Therefore, alongside the release of Hanger 2.0, a new version of the application will be released where users can schedule in advance what they will wear on specific dates. It’s clear that in these cases, the proposed match will be based on weather data that is not yet definitive.
  • Although hèdi does not allow users to virtually simulate trying on the proposed outfit, it enables users to take photos with the approved match and associate it with the outfit. This way, users can see how the outfit looks when worn every time it is suggested.
SOLUTIONS TO THREATS:
  • While careful attention to user experience is crucial, two additional elements will be implemented: the development of tests to understand what doesn’t work in the experience and user engagement through notifications or special initiatives (e.g., periodically introducing new styles based on current trends, allowing users to update their preferences initially indicated).
  • We are aware that in a transitional period like this, where AI is intervening in many aspects of domestic life, hèdi may be seen as an “intruder.” However, hèdi positions itself as an assistant, and the use of machine learning is justified by the desire to propose accurate matches that make users feel comfortable. One of the main objectives of the communication campaign will be to convey this message.

target

Xennials (1977-1983) and especially Millennials (1980-1996) interact with technology in new ways, seeking tools to alleviate stress. Many use AI assistants like Google Home and Alexa, with 42% of Millennials owning one and 33% intending to purchase one.

Our target audience is individuals aged 20-35, identified through customer reflection and statistical research. Hèdi appeals to university students and busy professionals alike.

Data confirms our assumptions:

  • 99% of Millennials own a smartphone, with 93% having internet access.
  • One in three uses their smartphone for 5-6 hours a day, and 25% for up to 8 hours.
  • 97% of 18-year-olds live with parents, and 90% of 34-year-olds live independently, highlighting the need for organizational tools.
  • 54% experience stress weekly, seeking ways to simplify life.

Hèdi aims to ease daily wardrobe management, freeing up time.
Additionally, 95% of Millennials are willing to share information for personalized experiences, and Hèdi’s algorithm tailors to their style preferences from the start.

brand identity

naming

Hedy Lamarr, originally Hedwig Eva Maria Kiesler, was an Austrian-born U.S. citizen known as “the most beautiful girl in the world” and a symbol of female empowerment. She excelled as both an actress and inventor, creating the Secret Communication System, the basis for modern Wi-Fi and Bluetooth technologies.
Inspired by her innovative spirit, we named our project “hèdi,” modifying “Hedy” to make it more harmonious and visually consistent.
The accent on the ‘è’ guides pronunciation and adds stylistic flair, symbolizing the project’s non-linearity. Interestingly, “hedi” means “guide” in Arabic, reflecting our project’s aim to guide users.

typography

The graphic identity of our product reflects its versatility by combining serif and sans-serif fonts and experimenting with various images and shapes from different moods, achieving a balanced blend of classicism and innovation.

palette

The color palette has been designed in full respect of the concept that underpins the entire brand identity. The study conducted on the target audience was a cardinal point in the choice of hues. The result is a chromatic triad, which we defined through a true oxymoron with the designation of “Wes Anderson Meets Andy Warhol“: the palette represents the perfect synthesis of two stylistic visions that are notoriously discordant.

Millennial Zest” is the evolution of the iconic “Millennial Pink,” a color so ubiquitous that it has become the symbol of an entire generation. Films like Grand Budapest Hotel, Closer, Lost in Translation, and Mean Girls are just a few examples where this color represented a “genderless mascot” for millennials. We’ve made the pink slightly more saturated to make it more appealing and give it a new, more spirited look, which is why it’s been renamed “Millennial Zest.”

Lime Pulp” represents the impeccable fusion between the successful “Green UFO” of 2019 and the “Gen Z Yellow,” popularized mainly through Instagram. Our target audience isn’t afraid to experiment and be bold; they particularly appreciate bright colors that infuse positivity, appealing directly to their creative side.

Moon Child” has been included in the palette to balance it out and spread the sensation of calm and confidence typically associated with this color. “Classic Blue” is the Pantone Color of the Year 2020, and while we wanted to follow the style compass set by the Pantone Color Institute, we also wanted to give it a personal touch. “Moon Child” is a bright blue, a spark of contemporary freshness.

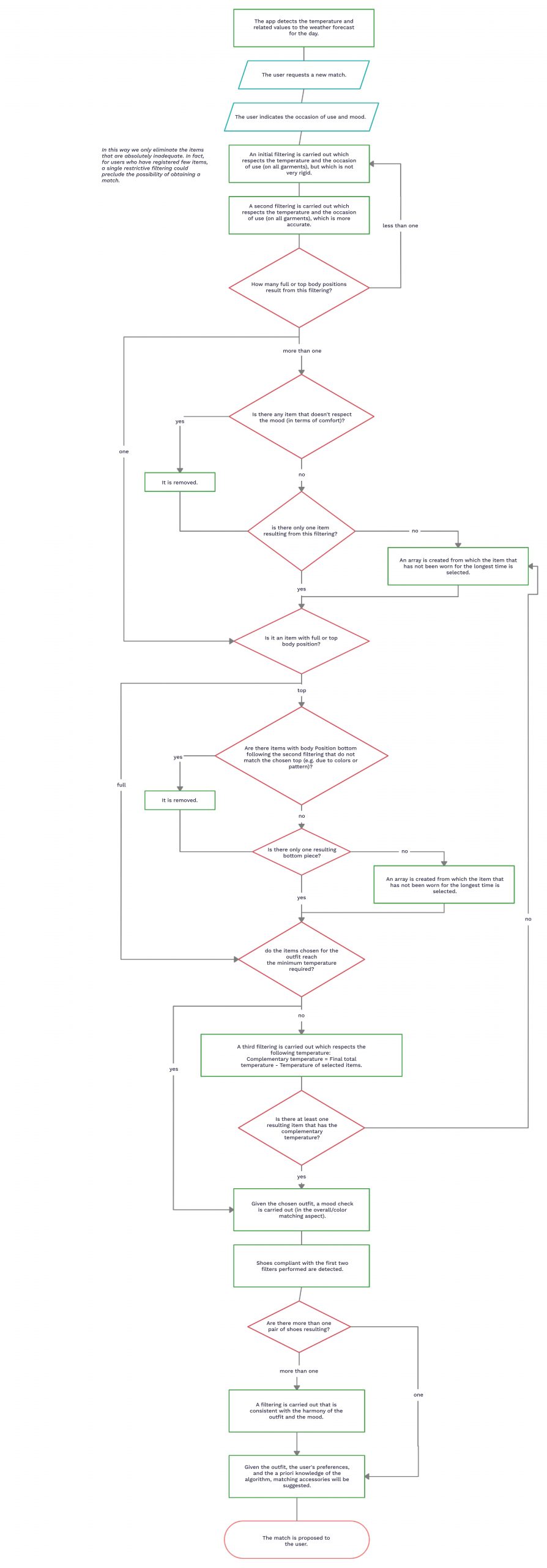
flow chart

wireframe

the product

The final product will include 3 components: a hub, hangers, and an iOS application.

The mobile application is the main tool for users to organize their wardrobe, request outfits, and interact with hangers. While the app is free, users must purchase the starter kit to fully enjoy the experience. Without the kit, a limited version is available in the “Discover Hèdi” section.

The starting point for those who purchase the product for the first time is the on-boarding phase. Following registration, the user is asked to express their tastes through an image quiz. This quiz will be the starting point for the algorithm, as it will allow you to understand what makes you feel comfortable.

Users can register hangers and associate wardrobe items based on color, fabric, temperature, mood, and occasion. Each item is linked to a single hanger for precise detection of falls. The UI is designed to resemble wardrobe doors, allowing users to faithfully recreate their physical wardrobe.

Users have access to a large catalog to find and customize items similar to those they own. Creating our own catalog distinguishes us from competitors who require users to photograph each item, resulting in a less clean aesthetic. This approach ensures users can find any item they possess without relying on current collections.

After completing the onboarding process, users can access the app’s main sections: home and wardrobe.
The homepage displays the temperature and city based on the user’s location and includes buttons for accessing the profile and calendar.
The profile shows the number of registered hangers and their battery status, lists people associated with the same hub, and provides a button to connect to our shop.

In the calendar it will be possible to view the outfits created previously and plan new ones.

In the wardrobe you can view the items in your closet in detail. In the event that you do not remember the position of an item in the wardrobe, it is possible, on the item’s detail page, to light up the hanger for this item by simply tapping the button.

There is also a list of items to wash: the items added to the list are not taken into consideration in the match, and help the user to know what is present in their wardrobe.

The most important functionality, accessible via a floating button on the tab bar, allows users to add a new item to their wardrobe or request a daily outfit. Using a machine learning algorithm, the app suggests outfits based on external temperature, user commitments, and style preferences. Over time, the algorithm improves its recommendations to match the user’s tastes.

Users can confirm or reject outfits, providing feedback on what didn’t work if desired. This feedback helps refine future suggestions. Approved outfits are visible on the mobile device and highlighted in the wardrobe by LED-lit hangers, making selected items easy to identify.

TECHNICAL COMPONENTS

The application is available for iOS systems. The application was developed natively using the Swift language (V5) and the SwiftUI framework released by Apple in 2019. The challenge was represented by the recent lack of maturity of the framework in terms of methods and knowledge base. Nonetheless, its potential was clear right from the start, significantly changing the approach to app UI development seen so far with UIKit, making it more dynamic and more customizable.

Ruby with the Rails framework has been identified as the most flexible and agile backend solution for managing APIs.
The database was managed using the MongoDB Atlas service. We chose a NoSQL database, as thanks to the horizontal scalability that distinguishes it, it has the right flexibility for the catalog we have created.

THE HUB

The hub contains a Raspberry Pi 4 that manages the connection between the hangers and the iOS application using MQTT, an asynchronous communication protocol. Each hanger is detected via its MAC address, generating a topic for the associated item. Initially structured on Node-Red, this process was optimized and fully integrated into the iOS application.

THE HANGER

The hanger is made up of an ESP8266 Wi-Fi card to communicate with the hub, two limit switches, which constitute the mechanism designed to identify the presence or absence of an item on the hanger, and two 3.7 volt 18650 batteries.
Charging takes place via a USB cable.

Hèdi hangers’ history

the ALGORITHM

The algorithm that we created it is able to create complex outfits and combinations with a realistic fit thanks to a garment identification system based on the position of the body to which they belong (top, full and bottom) and the layer (0, 1, 2, 3), the layer in which a garment can be positioned relative to the others.
The parameters we took into consideration for its operation are the following:

TEMPERATURE

Temperature is the most important parameter to act on the filtering of garments, allowing you to identify the most suitable ones for the external climate at the moment in which it is requested or programmed. The application is interfaced in real time with the Openweather API, which, based on the user’s location, allows you to obtain information on temperature, perceived temperature, pressure, humidity and wind. Furthermore, there is a unit that defines the degree of thermal resistance of the different garments, represented by the Clo.

1 CLO = insulation that allows a person at rest to maintain a thermal equilibrium in an environment of 21 °C in a normally ventilated room.

Thanks to official tables that indicate the thermal resistance of garments, calculated using heated mannequins, we are able to identify the best garments depending on the temperature perceived externally. The fabric of the garment and the layering also intervene in this section of the algorithm.
Layering the garments is fundamental, because it is important to consider the temperature difference between the external and internal environments.
Based on the occasion of use indicated by the user, the algorithm will be able to decide how much this should affect the outfit and propose combinations accordingly. The fabric of the garment, however, which will be inserted during the initial addition phase by the user, will be considered as an additional centesimal score to the standard one of the garment itself.

OCCASION OF USE

This parameter refers to the type of event or activity in which the user must participate. It not only relates to the category of the head, but also to the temperature, as we have just seen thanks to the basal metabolism. It fulfills a fundamental purpose, as it allows you to exclude items that are not suitable for the user’s commitments, so as to never look out of place.

COLORS AND PATTERN

In the algorithm we include the Seasonal Color Analysis, the color palettes presented in the book of Rossella Migliaccio, which offers a very in-depth study on colors and their combination. As regards the combination of different patterns, Hèdi relies on the user’s style profiling, in order to understand his aptitude for experimentation.

MOOD

A discriminant that allows you to favor the choice of one item over another in doubtful cases is represented by the mood parameter, which is updated and refined with each match request, acting on the Occasion of use and Color parameters. Continuous use of the application helps to make the results increasingly precise, refined through the use of feedback in the event of a rejected match.

LAST USED

This parameter takes into account the last use of an item. Every time a garment is used, the previous date is overwrited. The algorithm prefers items that have not been used recently, thus ensuring that the user does not find himself always wearing the same clothes, but has the possibility of varying his outfits as much as possible.

Machine Learning

We chose a Content-based model within the Recommender macro family for our project, focusing on calculating garment similarity based on given parameters. Since Apple doesn’t fully support this unsupervised ML branch, we developed our model in Python using the SciKit Learn library, accessible via API Rest.

For each item, we use keywords transformed into vectors with the “CountVectorizer” method. The “cosine similarity” (val -1 to 1) method calculates the similarity between garments, determining the 10 most similar items in the user’s wardrobe. This ensures each outfit aligns with user preferences, maintaining harmony and wearability.

marketing plan

THE KIT

The offer consists of:

MOBILE APPLICATION
Free and downloadable from the App Store, including a “Discover Hèdi” section which allows you to explore the application, order starter kits and subsequent upgrades.

STARTER KITS
Consisting of an hub and 10 hangers, which can be purchased online at an estimated cost of €129.90.

UPGRADE HANGERS
Sold in blocks of 10 hangers, at an estimated cost of €39.90.

In the first release of the product, the starter kit and additional kits will be available for purchase through Amazon.
All costs are to be considered non-final, as they were calculated based on the purchase price of each internal component used to create the prototype.
It will be possible to increase profit margins through engineering optimizations and agreements with various technology suppliers, commensurate with the volume of orders.

marketing CHANNELS

OWNED MEDIA
The main channels through which hèdi will operate will be social networks, as they lend themselves effectively to the communication of content that reflects the brand’s identity and allows it to create a direct dialogue with users.
In particular, we will use Instagram, Facebook and Twitter, as they allow us to get in touch with our ideal catchment area.
Images and videos will be published – on a regular basis – which will interact with the user in two different ways:
Display of the product’s features, in order to highlight how this can revolutionize the consumer’s daily life.
Direct involvement with the user, in order to create a relationship of trust and increase engagement.

PAID MEDIA
The brand will publish ads on Facebook and Instagram, following a careful study of the analytics on the target. Furthermore, on Instagram we will collaborate with influencers such as Giulia Torelli and Sara Puccinelli, who often work with brands belonging to the fashion sector. The collaborations will include the publication of posts and stories that will publicize hèdi.
On the App Store you will activate the Search Ads service, using the €100 credit provided for those who activate the service for the first time. Search Ads will allow you to show the application at the top of the search results, enriching the ad with screenshots and video previews.

EARNED MEDIA
It is important not to neglect the advertising that will be automatically generated by the catchment area, thanks to word of mouth.

BRAND AWARENESS

TONE OF VOICE
The relationship with the customer mentioned above must be established right from the launch phase.
Our brand aims to have a close relationship with the consumer, to whom we speak directly and with whom we communicate through the first person plural.
The language used will be close to everyday speech, and will not resort to technicalities or overly detailed expressions. We are a young and smart brand, for this reason we will stand out for our irony, which will exploit the most viral current news to get in touch with our target. We will use idioms, intercalations and social stereotypes, in Italian and English, to place ourselves on the same verbal level as the consumer.
By respecting the pre-established tone of voice, our communication through the various media channels will always reflect Hèdi’s values.

PAYOFF
In compliance with the tone of voice established, we wanted to create a play on words: the verb “to hang” constitutes a direct reference to the function of our hangers, and with the phrasal verb “to hang out” which means “to spend time together”.
Our goal is, in fact, to support our customers in their choices on a daily basis. By offering them an easy-to-use service that brings an improvement to their everyday life, we aim to establish a relationship of continuity and trust.

VISION
Following the launch expected in Italy (in the second half of 2020), the one in Europe and, finally, in the USA will follow. What today it’s a project will become a company specialized in the production of kits adaptable to any wardrobe, thanks to the progressive creation of structures that will meet the needs of users in an increasingly specific way, constituting a real ally in everyday life.

Inbound Marketing

INBOUND MARKETING 
One of the most important elements of the marketing plan will be positioning through keywords, which is one of the bases of so-called inbound marketing: we will make sure we are found by those interested in this type of product/service.
The keywords / word associations identified are:

• Space-saving hangers
• Closet organization
• Decluttering
• Closet app
• Closet management app
• Outfit according to the weather
• Ideal outfit
• Reorganize wardrobe
• Virtual wardrobe

Our showcase site includes a section where you can find extra content offered by us to those who want to rely on our product to bring added value and strengthen the relationship of trust with the consumer. Examples of typical content follow:

“5 accessories that will help you make room in your wardrobe”;
• “10 ideas for organizing the wardrobe”;
• “Decluttering: how to get rid of the superfluous”;
• “What am I wearing today? How we help you choose the ideal outfit.”

Starting from the research carried out, we will use Google AdWords to be found when potential users search for businesses like ours on Google.

UNIQUE SELLING PROPOSITION​
In the case of paid media, but with general value for all media channels, it is important to establish what will be our “exclusive selling argument”, i.e. what Rosser Reeves called USP (Unique Selling Proposition) in the 1940s.
It is important to propose and focus on the benefit that we will bring to the consumer and which will allow us to stand out from the competition.
The points of ours USP will be as follows:

Tell us about yourself, we’ll tell you about your wardrobe.
Two of hèdi’s strengths are the automation in match generation and the implementation of machine learning, which will allow it to always be faithful to the user’s style. It makes no difference whether it is perceived as an assistant, advisor, friend or support, our product aims to be a reliable and reassuring resource for customers. Hèdi will learn to know the user’s tastes as a friend or family member would – in full respect of privacy – so as to offer suggestions that always make him feel at ease, but motivate him to leave his comfort zone from time to time.

We fit everywhere.
Unlike the applications we analyzed, ours is combined with two physical elements, which will be part of the buyers’ wardrobes. These are elements designed to be adaptable to any wardrobe or wardrobe, and which require minimal space.

CREATIVE STRATEGY​

    • In the launch phase we will use a strategy that has proven successful in recent years regarding prepaid cards and the world of delivery. We will offer a 15% discount on the next kit purchased by a friend to anyone who lets a friend register and purchase a starter kit with their code. Furthermore, a 10% welcome discount will be given to new customers.
    • Sending free products in the launch phase to influencers who work in the fashion field, italian influencers such as @rockandfiocc (known for her knowledge of wardrobe organization), @aliceperella, @alicedetogni, @myway_, @moustachic, etc.
    • Organization of a party for the launch in Italy to which a varied group of influencers will be invited. Free entry tickets will be distributed to some of the latter’s followers following the victory of various contests organized on social channels, so as to immediately focus on paid and earned media.
    • Production of promotional material (such as eco-sustainable shopper bags, covers and stickers) which will be distributed at organized parties and events, and sent as a free gift to the first 100 buyers of the starter kit. The promotional materials mentioned above are becoming increasingly successful lately and countless brands use them for promotional purposes, focusing on the word of mouth that they often generate.

Business Plan

The following business plan is made up of two documents: Forecast Income Statement and Forecast Balance Sheet.
To produce these two documents we started by building a Chronopogram.
In the Chronopogram we have divided the 3 markets in which we plan to launch the product (Italy, Europe, USA) and the design, pre-competitive development (prototyping), market launch and marketing phases.

GENERAL CONSIDERATION:​
• Inflation was not considered.
• The sales ratio considered is 1 starter kit: 3 additional kits.
• The growth rate was considered for each kit.
• We imagined a “just in time” warehouse.
• The assumed sales price is the same for all countries.
• We have imagined €3,000 of corporate expenses for setting up the company.

We have drawn up the Investment Table in which the following have been distinguished:

In the planning phase:
• Resources, i.e. those who actively work on the project.
• Total man days. Each day consists of 8 hours of work per day.
• Cost per man day.

In the pre-competitive phase:
• Resources.
• Total man days.
• Cost per man day.
• Prototyping expenses (e.g., production of hanger prototypes).
• Development cost.

In the launch phase:
• Communication costs.
• Commercial expenses (e.g., cost of publishing on the App Store)

We have accounted for it based on man days with a daily cost of 200 euros.
In the prototyping phase the costs are to be paid to the company that makes the hub and the one that makes the hangers.
Subsequently, the Margin Table and determination of the sales price was drawn up.

We have differentiated the Starter kit (5 hangers + hub) and the Additional kit (5 hangers) and for each we have established (for each year):
• Starter Kit selling price (€188.44 VAT excluded).
• Purchase price of the Additional Kit (€122.86 VAT excluded).
• Absolute margin.
• Relative margin.

On the basis of the timetable we have created the statement of needs and sources of coverage.
For financial coverage we imagined:
• The use of our own resources (which is equivalent to the provision of our services).
• The use of medium debt.
• An investment fund / external financier that provides additional capital, in a 50/50 ratio.

What's next?

CALENDER SYNCHRONIZATION
Currently, to assist the algorithm in selecting an outfit, the user must manually input the occasion for which they are dressing, specifying the commitment or event. However, by synchronizing the user’s calendar with services like Gmail, Outlook, etc., this additional step will no longer be necessary. The automated calendar synchronization will allow the algorithm to automatically gather information about the user’s commitments, further streamlining the outfit selection process.

TRAVEL MODE
The most stressful part of traveling is packing your suitcase. However, with our app, users can input their travel dates and destination, and the algorithm will generate a selection of clothing items and outfits tailored for the vacation. This allows for smart packing, providing users with multiple options while ensuring they have everything they need for their trip.

COLLABORATION WITH THE FASHION WORLD
In our clothing catalog, we offer a wide selection of customizable options. However, not all items in the catalog will be identical to those the users own. Thanks to our partnerships with various fashion houses, we strive to ensure that the items in our virtual wardrobe closely match those in the real world.
These collaborations will involve paid partnerships from fashion houses and significant advertising exposure for them.
When users add an item to their virtual wardrobe, they can see suggestions for other items based on their preferences and, if they wish to purchase them, they can do so directly through our app.

LET'S TALK

© 2024 DESIGN AND DEV BY ME ◡̈